Certification Package: Emergency Neurological Life Support (ENLS) 6.0
-
Log In to Enroll
- This certification is available to: Non-Physician, Student/Resident/Fellow, Non-physician Non-member, Student/Resident/Fellow Non-member, Physician, Non-member and Physician Non-member. Please log in to enroll.
ENLS® CERTIFICATION
Course access is valid for two years from date of purchase.
Target Audience:
This activity is designed for all health care providers who 1) may encounter or 2) provide care for patients with neurological emergencies in the first hour of their emergency care, including paramedics, emergency department physicians, critical care physicians, neurosurgeons, nurses, pharmacists, medical students and resident/fellow trainees.
Overview and Objectives:
This is course is comprised of 15 protocols and reference topics. Each protocol was designed and written by neuro intensivists and emergency medicine professionals. These protocols are designed to provide the same advice an expert in neurocritical care would provide if you called the physician for a consult and asked, "what should I do in the first hour to best help this patients and hand them off to you?" This online course will give you the relevant background to these protocols, so you feel more comfortable using them in practice.
After completing each topic, the learner will be able to:
- Recognize the signs and symptoms of the neurological emergency
- Perform a focused neurological exam and calculate the Glasgow Coma Scale (GCS) score
- Rapidly implement the recommended management protocol
- Effectively communicate pertinent medical information to the accepting health care provider
Activity Goal:
This activity is designed to address the following core and team competencies: Patient Care, Medical Knowledge, Professional, Employ Evidence-based Practice, Value & Ethics, Team & Teamwork, Interprofessional Collaboration, and Interprofessional Communication.
Non-Endorsement Statement:
The accredited provider verifies that sound education principles have been demonstrated in the development of this educational offering as evidenced by the review of its objectives, teaching plan, faculty, and activity evaluation process. The accredited provider does not endorse or support the actual opinions or material content as presented by the speaker(s) and/or sponsoring organization.
Disclosures:
The accredited provider adheres to accreditation requirements regarding industry support of continuing medical education. Disclosure of the planning committee and faculty's commercial relationships will be made known at the activity. Speakers are required to openly disclose any limitations of data and/or any discussion of any off-label, experimental, or investigational uses of drugs or devices in their presentations. All accredited provider employees, NCS planners and authors in control of content have indicated that they have no relevant financial relationships to disclose. All relevant financial relationships have been mitigated.
The following content providers have indicated that they have no relevant financial relationships to disclose: Rhonda Cadena, MD; Anna Finley Caulfield, MD; Brian L. Edlow, MD; Jonathan Elmer, MD; Oliver Flower, MD; Rachel Garvin, MD; David F. Gaieski, MD; Noah Grose, BSN, MSN; Hartmut Gross, MD; J. Claude Hemphill III, MD; Ricardo Hernandez, MD; William A. Knight IV, MD; Arthur Lam, MD; Halinder S. Mangat, MD; Kristine H. O’Phelan MD; Jose A. Pineda, MD; Kees H. Polderman, MD, PhD; Venkatakrishna Rajajee, MD; Jonathan J. Ratcliff, MD; Becky Riggs, MD; Owen Samuels, MD; Aarti Sarwal, MD; David B. Seder, MD; Deborah M. Stein, MD; Shahana Uddin, MD.
Disclosed Relationships:
Gretchen M. Brophy, PharmD – Speaker's Bureau & Consultant - UCB Pharma, Chiesi; Research Grant - Mallinckrodt; Consultant - SAGE; Jan Claassen, MD, PhD – Study Planning - SAGE; Research Grant - DANA Foundation; Joshua N. Goldstein, MD, PhD – Research Grant - Pfizer, Portola, Boehringer Ingelheim; Medical Monitoring - Pfizer; Clinical Trial Enrollment - Portola; Theresa Human, PharmD, PhD - Speaker's Bureau - UCB Pharma, Chiesi
Accreditation:
In support of improving patient care, this activity has been planned and implemented by CineMed and the Neurocritical Care Society. CineMed is jointly accredited by the Accreditation Council for Continuing Medical Education (ACCME), the Accreditation Council for Pharmacy Education (ACPE), and the American Nurses Credentialing Center (ANCC), to provide continuing education for the healthcare team.
Claiming CE Credit Requirements:
This self-guided activity takes approximately 15 hours to complete and consists of recorded presentations, videos, and text. Certification is achieved when each exam is passed with a score of 70% or higher, with unlimited retakes, and after a certification survey is completed.
Upon successful completion of the course exams and survey, a certificate will be generated. You will have the option to download the ENLS Certificate and CE Attestation for your records, and it will also continue to be available within your profile. You are eligible to enroll in the ENLS Recertification Course and recertify at 22 months. NCS provides completion information to the accrediting organization CineMed monthly.
All content is the copyrighted material of the ©2025 Neurocritical Care Society.
Physicians:
CineMed designates this enduring material for a maximum of 15 AMA PRA Category 1 Credit(s)™. Physicians should claim only the credit commensurate with the extent of their participation in the activity.
Nurses:
This activity provides 15 contact hours for nurses
Pharmacists:
This activity has been accredited for 1.5 CEU (15 credit hours) of continuing education credit.
JA0003860-9999-24-002-H01-P
Support:
This activity is provided independent of industry support.
CME Information:
Release Date: September 1, 2025
Last Review and Update: August 1, 2025
Expiration Date: January 1, 2028
Hardware / Software Requirements:
- An internet connection speed of at least 4Mbps and a modern browser
- Modern browsers have a built in PDF reader which would be necessary for you to view your completion certificates
-
Contains 2 Component(s)
The ENLS program was designed to be updated to reflect best practice. Accordingly, trainee and ENLS instructor feedback is highly valued. This feedback has been incorporated to help shape ENLS Version 6.0. The ENLS Version 6.0 content has been updated acknowledging the multidisciplinary and collaborative chain of care from prehospital providers, nursing and pharmacists to physicians and advance practice providers in various specialties caring for adult and pediatric neurocritical patients. Special attention is paid to the pregnant patient when applicable.
Changes in ENLS Version 6.0
The ENLS program was designed to be updated to reflect best practice. Accordingly, trainee and ENLS instructor feedback is highly valued. This feedback has been incorporated to help shape ENLS Version 6.0. The ENLS Version 6.0 content has been updated acknowledging the multidisciplinary and collaborative chain of care from prehospital providers, nursing and pharmacists to physicians and advance practice providers in various specialties caring for adult and pediatric neurocritical patients. Special attention is paid to the pregnant patient when applicable.
Independent algorithms for resource limited settings were designed with direct input and leadership from colleagues who practice in these settings. Our intent was not to address all the variations in international practice for each disease state but to be more inclusive to global practice variations. To further enhance the content and make it relevant to a broad multidisciplinary and international audience, four working groups, namely pharmacists, nursing, pediatric neurointensivists and global physicians, reviewed each manuscript and provided suggestions for content. We encourage learners to use the ENLS algorithms as a framework on which any relevant local practice guidelines can be incorporated.
Highlights of ENLS Version 6.0
- A new module – BRAIN: Broad Reaching Acute Interventions in Neurocritical Care – focuses on neurological emergencies when resources are unavailable, both pre-hospital & in geographically resource limited regions.
- Updated diagnostic, management algorithms & checklists of “to-do” items in the first few hours of neurological emergencies.
- New resource limited ENLS algorithms.
- Revised pharmacotherapy manuscript with relevant medications as well as the addition of alternative medications to reflect global variability.
- Updated cases added to each manuscript.
- Revised assertion evidence format for slide decks has proven to be an effective way to learn technical information.
- Added cross references between modules for related topics.
- Attention to both internal consistency amongst manuscripts & external consistency with published guidelines from the Neurocritical Care Society as well as other societies involved in emergency & critical care of patients.
-
Contains 5 Component(s)
ENLS 6.0 - BRAIN Care: Broad Reaching Acute Interventions in Neurocritical Care Authors: Vasisht Srinivasan, MD, FACEP Morgan Lippitt Prust, MD Chethan P Venkatasubba Rao, MD, FNCS
-
Contains 5 Component(s)
ENLS 6.0 Topic Authors: Ivan Da Silva, MD, PhD Sharon O. Wietstock, MD, MDc
After reviewing this module, the learner will be able to:
- Make judgements about the patient's need for airway protection and ventilation
- Describe the approach to localizing the cause of the weakness
- Discuss the evaluation and treatment of neuromuscular weakness

-
Contains 5 Component(s)
ENLS 6.0 Topic Authors: Michael R. Halstead, MD Prem A. Kandiah, MD
After reviewing this module, learners will be able to:
- Perform a neurological exam in a comatose patient
- Assess airway and need for assisted ventilation
- Establish a diagnosis of the cause of coma
- Treat presumptively for the most likely cause of coma if indicated

-
Contains 5 Component(s)
ENLS 6.0 Topic Authors: Paulomi Bhalla, MD J. Spencer Dingman, PharmD, BCCP Aimee Aysenne, MD, MPH
After reviewing this module, the learner will be able to:
- Recognize the signs and symptoms of cerebral herniation and elevated intracranial pressure
- Apply a staged approach to the reversal of herniation and/or reduction in intracranial pressure

-
Contains 5 Component(s)
ENLS 6.0 Topic Authors: Thomas L. Delmas, MD Gentle S. Shrestha, MD, FNCS Aimee Aysenne, MD, MPH
After reviewing this module, learners will be able to:
- Determine the need for mechanical ventilation
- Select induction medications
- Select sedation for patients with neurologic emergencies
- Prescribe ventilator settings for patients with presumed elevated intracranial pressure

-
Contains 5 Component(s)
ENLS 6.0 Topic Authors: Marc A. Babi, MD Kara Melmed, MD
After reviewing this module, learners will be able to:
- Identify etiologies of arrest and evaluate for coronary intervention
- Assess need for hemodynamic and pulmonary resuscitation
- Determine eligibility for therapeutic hypothermia
- Understand the protocol for hypothermia

-
Contains 4 Component(s)
ENLS 6.0 Topic Authors: Christopher Green, MD Hannah Breit, MD Fiona Lynch, MD Josephine Tenii, PharmD Melissa G. Chung, MD
After reviewing this module, learners will be able to:
- Recognize the signs and symptoms of acute stroke with emphasis on the time of onset to guide therapy
- Know the steps in prehospital evaluation of acute stroke symptoms
- Understand the role of brain imaging in determining the cause of stroke

-
Contains 5 Component(s)
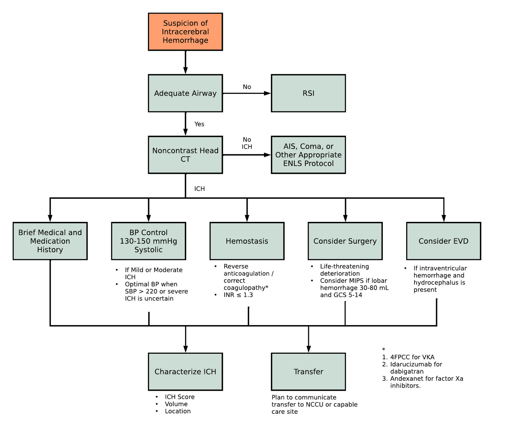
ENLS 6.0 Topic Authors: Craig A. Williamson, MD, MS, FNCS Gabriel V. Fontaine, PharmD, MBA, FNCS
After reviewing this module, learners will be able to:
- Perform a rapid neurological assessment on a patient
- Calculate the ICH score
- Diagnose hydrocephalus
- Manage the patient's airway and decide if assisted ventilation is necessary
- Reverse coagulopathy if appropriate

-
Contains 5 Component(s)
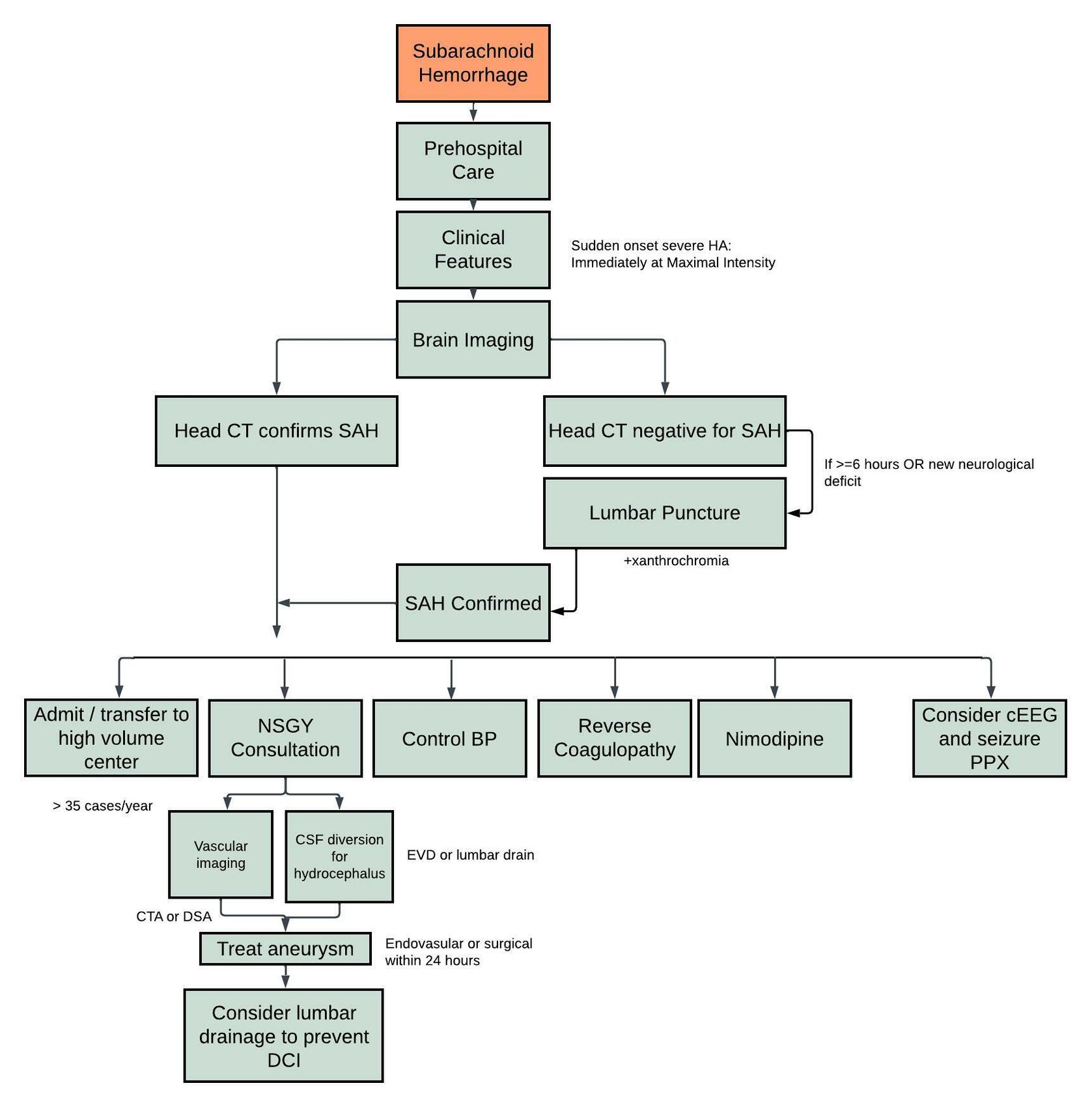
ENLS 6.0 Topic Authors: Shraddha Mainali, MD Lara Zimmerman, MD
Learning Objectives: After reviewing this module, learners will be able to:
- Recognize the signs and symptoms of SAH;
- Implement clinical and diagnostic assessment of suspected SAH; and
- Discuss initial assessment and early treatment and resuscitation of SAH patient.

